1. Profil firmy
Firma została założona w 1977 r. I zrestrukturyona do prywatnego przedsiębiorstwa w 2003 r. Jest profesjonalnym producentem wysokiej klasy przędz odzieżowych, z 150 000 wrzecion, 860 pracowników, obszaru o powierzchni 170 000 metrów kwadratowych i łączną liczbą aktywów 350 milionów juanów. Firma ma prawo do obsługi samozwańczego eksportu i jest chińską bazą butikową z przędzy chemicznej, krajowej bazy badań i rozwoju przędzy dzianinowej oraz krajową bazą rozwoju zielonej przędzy.
Yarn marki „Double Great” zdobyła tytuły znanego znaku towarowego Chin, krajowego produktu wolnego od inspekcji, słynnego produktu marki w prowincji Jiangsu i krajowego produktu użytkownika. Firma ma zaawansowane na całym świecie i w kraju spinningowe sprzęt i wprowadziła najlepsze na świecie ramy rysunkowe, maszyny do przeczesywania, maszyny do wirowania, automatyczne uzwojenie i maszyny do podwójnego skręcania, pełny zestaw instrumentów inspekcji i testowania prędkości oraz kompletne metody testowania. Poszedł certyfikat CNAS i certyfikat USTER. Produkuje głównie czyste przędzenia mieszane i zróżnicowane mieszane, takie jak bawełna, poliester, wiskoza, akrylowa, recyklingowa poliester, wiskoza przyjazna dla środowiska, Modal, Tecenc itp. Firma znajduje się pod numerem 191, Shuanglou Road, Qutang Town, Hai'an City, Nantong City, Jiangsu.
Firma założyła National Technology Innovation Center, prowincjonalne Centrum Technologii Enterprise Technology, prowincjonalne centrum badań technologii i prowincjonalne centrum projektowania przemysłowego. Opracował 50 nowych produktów na poziomie prowincji lub powyżej, z czego 3 otrzymały nowe produkty krajowe; 5 otrzymało nagrody innowacyjne w zakresie technologii tekstylnych; 1 otrzymał prowincjonalne produkty zaawansowane technologicznie; 17 technologii procesowych otrzymało krajowe patenty wynalazków; 10 otrzymało krajowe patenty modelu użyteczności; A ponad 10 produktów otrzymało nagrody naukowe i technologiczne w dziedzinie nauk i hrabstwa. Wśród nich technologia procesu produkcyjnego „kationowej przędzy po poliestrowej wiskozę” otrzymała krajowy patent na wynalazek; Nowy produkt „Nano Antibacterial poliesterowa przędza mieszana” wypełniła krajową lukę, wyniki badań osiągnęły poziom krajowy i zdobył nagrodę prowincjonalną technologię tekstylną; Nowy produkt „przędza lotnicza” wypełniła krajową lukę, wyniki badań osiągnęły międzynarodowy poziom zaawansowany i zdobyła nagrodę za innowację w zakresie technologii testyle prowincji, nagrodę zaawansowaną zaawansowaną technologią oraz nagrodą Miejską Nauki i Technology Progress Award. Przewodniczył opracowaniu 1 krajowego standardu, 9 standardów branżowych i 5 standardów grupowych.
Firma zwraca uwagę na zarządzanie jakością produktu, środowisko ekologiczne oraz budowę zdrowia i bezpieczeństwa zawodowego. Stale rozwijając się, firma nadąża za czasem, przestrzega zielonego rozwoju i ma niskie zanieczyszczenie i niskie zużycie energii w procesie produkcyjnym. Przekazał jakość, środowisko, bezpieczeństwo i pomiary bezpieczeństwa zawodowego oraz certyfikat systemu zarządzania energią. Kucingowo wygrał krajowe przedsiębiorstwo przestrzegające umowy i warty kredytowe, krajowe modelowe przedsiębiorstwo harmonijnych stosunków pracy, Chińska Federacja Federacji Energii i Redukcji Emisji Nagroda Innowacja Innowacja Technologii China, domowa Federacja Federacji Zrównoważona w zakresie produktów Tekstile, Province National Federal Provision, Province National Provisl. Enterprise oszczędzające wodę, prowincjonalne cywilizowane jednostki, prowincjonalne przedsiębiorstwo zaawansowane technologicznie, Provincial Good Performance Management Advanced Unit, Nantong City Rating Enterprise, City Integrity Enterprise, City Industry-University-Research Demonstration Enterprise i inne wyróżnienia.
Firma zawsze będzie przestrzegać strategii rozwoju „ustalania punktów odniesienia i wytwarzania produktów wysokiej jakości”, podążając ścieżką rozwoju „profesjonalizacji, różnicowania i technologii”, budowania platform badawczych i rozwojowych technologii, platform integracji zasobów, platform agregacji talentów i platform ekspansji marki, budowania krajowych badań i rozwoju, produkcji i transmisji branżowej oraz promowania rozwoju przedsiębiorstwa.
2. Ochrona praw i interesów pracowników
1. Zatrudniaj pracowników zgodnie z prawem i chronić prawa pracy i interesy pracowników
Firma sformułowała system zarządzania pracą i personel na podstawie prawa pracy oraz ustawy o umowie o pracę oraz innych przepisów i przepisów w celu uregulowania rekrutacji pracowników, szkoleń, wynagrodzeń i świadczeń ubezpieczeniowych, podpisywania i wypowiedzenia umów pracy, godzin pracy i wakacji. Przestrzegaj koncepcji „rozproszenia pieniędzy ludzi gromadzących się”, umieść relacje między nimi we właściwym miejscu, stanowią ścisłe partnerstwo z pracownikami i pozwól, aby większość pracowników cieszyła się większą reformą i rozwojem. Dyrektor generalny spółki pisze cel co roku zwiększenie dochodu pracowników o 5% do celu pracy i może on przekraczać z góry określony wzrost docelowy każdego roku. Mimo że epidemia miała na nią wpływ w 2021 r., Spółka nadal zwiększyła dochód z wynagrodzenia pracowników o 6,5%. Firma rozsądnie formułuje standardy wynagrodzeń dla każdego stanowiska i publicznie prosi opinie pracowników. 20 dnia każdego miesiąca pełne miesięczne wynagrodzenie pracowników jest zdeponowane na karcie wynagrodzenia banku każdej osoby na czas. W ciągu 46 lat nie było zaległości ani odliczeń płac pracowniczych od ustanowienia fabryki. Firma zajmuje się pięcioma ubezpieczeniami społecznymi i funduszami mieszkaniowymi dla wszystkich pracowników kontraktowych i płaci opłaty ubezpieczeniowe społeczne w pełni i proporcjonalnie co miesiąc według wymagań przepisów i regulacji. Pracownicy stanowią 70% pracowników firmy. Związek zawodowy ustanowił komitet kobiet, który jest odpowiedzialny za specjalną ochronę pracy dla kobiet, wydając specjalne dodatki pracownikom, organizując badania zdrowotne dla pracowników, dwa badania raka dla pracowników i egzaminów zdrowotnych zawodowych każdego roku, regularne rozumienie nieprawidłowości w badaniu fizykalnym pracowników oraz ustanowienie pracownika ERP systemu zdrowia w celu ułatwiania zarządzania pracownikami.
Skoncentruj się na inwestycjach intelektualnych i zaspokaja prawa do uczenia się pracowników. Firma energicznie wdraża „projekt szkoleniowy dla pracowników”, aby dać wszystkim pracownikom możliwość rozwoju i rozwoju. Dzięki przewoźnikowi „tworzenia przedsiębiorstwa zorientowanego na uczenie się i dążeniem do zostania pracownikami opartymi na wiedzy”, firma zapewnia dla pracowników wielopoziomowe, wielopoziomowe i zróżnicowane szkolenia. Firma utrzymuje długoterminowe stosunki współpracy z Donghua University, Jiangnan University, Nantong University, Nantong Vocational University i innymi instytucjami oraz wdraża metody połączenia fabrycznego, szkolenia poza miejscem, szkolenie przedsiębiorstw i zajęcia w fakcie, aby zapewnić profesjonalne szkolenie wiedzy w zakresie zarządzania technologią. Sakotennie otworzył 11 profesjonalnych kursów szkoleniowych w dziedzinie inżynierii tekstylnej, tkania, maszyn, elektroniki, klimatyzacji, aplikacji komputerowych itp. W okresie nauki pracownicy otrzymają pełne wynagrodzenie i czesne zwrotne i różne wydatki. Każdego roku odbywa się konkurencja w zakresie umiejętności operacyjnych, aby wybrać dziesięć najlepszych ds. Pacesetterów i ekspertów operacyjnych od pracowników pierwszej linii, a firma organizuje podróże dla zwycięzców. Firma wspiera samozadowolenie pracowników i ma kolekcję ponad 30 000 książek. Wszystkie książki samokształcenia zakupione przez pracowników są zwracane. Dwóch pracowników uzyskało stopnie podyplomowe w zakresie technologii tekstylnej oraz projektowania mechanicznego i automatyzacji poprzez samokształcenie.
Ściśle wdrażaj przepisy i regulacje dotyczące bezpieczeństwa pracy i zdrowia w celu ochrony praw i praw zdrowotnych pracowników. W ostatnich latach firma zainwestowała ponad 30 milionów juanów w wprowadzenie zaawansowanego sprzętu, takich jak automatyczne maszyny do uzwojenia i maszyny Qingze, i zwiększyła remont węzłów przędzy, które znacznie zmniejszyły intensywność pracy pracowników. Zainstalował ponad 10 milionów juanów w instalację nowych zakładów usuwania pyłu i klimatyzacji w celu poprawy środowiska pracy. Począwszy od najmniejszego szczegółowego szkolenia bezpiecznego i cywilizowanego chodzenia pracowników, ustanowienie i malowanie znaków ruchu na drogach firmy kosztowało 80 000 juanów i pomalowanie znaków ruchu na drogach firmy w celu prowadzenia pracowników w celu prowadzenia cywilizowanego sposobu i zwiększenia świadomości bezpieczeństwa ruchu. Przywódcy i eksperci Federacji Związków Zawodowych All-China i urzędnicy projektu Japan International Foundation wielokrotnie odwiedzali prace naszej firmy nad bezpieczeństwem produkcji i ochrony pracy i w pełni ją potwierdzili.
2. Równe konsultacje i poszanowanie praw do zarządzania przez pracowników
Zawsze przestrzegamy zasady zorientowanej na ludzi, przyjmujemy „wzbogacanie firmy i wzbogacanie pracowników”, ponieważ nasza wspólna podstawowa wartość, zwiększając wydajność przedsiębiorstwa i wzrost dochodów pracowników, ponieważ nasz wspólny cel, a „trzy obyczaje” w procesie rozwoju przedsiębiorstwa, a mianowicie: większe sprawy są częściej poddawane pracownikom przeglądu, trudne sprawy są częściej omawiane przez pracowników, a sprawa, a sprawa, która jest bardziej masowa. Formularz „Cztery mechanizmy”, a mianowicie: mechanizm zarządzania demokratycznego, uczestnictwa demokratycznego i demokratycznego nadzoru pracowników na konferencji przedstawicielskiej personelu jako podstawowa forma; mechanizm koordynowania stosunków pracy z równymi konsultacjami i podpisaniem umów zbiorowych i indywidualnych umów pracy jako podstawowej formy; oraz mechanizm ochrony pracowników z „pięcioma ubezpieczeniami” jako podstawową formą. W oparciu o system konferencyjny przedstawiciela personelu, z informacją o sprawach fabrycznych jako platformie, a także z gromadzeniem propozycji jako przewoźnika, pracownicy są zachęcani do aktywnego dbania o rozwój, rozwój wsparcia i poświęcić się rozwojowi. Mądrość i siła pracowników są wspólnie kondensowane w rozwoju przedsiębiorstwa i stają się główną siłą harmonijnego rozwoju przedsiębiorstwa. Jeden lub dwa miesiące przed przedłużeniem umowy o pracę firma kompleksowo przeprowadza rewizję i poprawę i negocjacje płacowe od dołu do góry. Wraz z udziałem wszystkich pracowników, co najmniej dwie dyskusje i konsultacje są upublicznione, a stopa podpisywania umowy o pracę pracowników, stopę ubezpieczenia, stopa wzrostu płac i terminowa stopa równowagi wynoszą „czterysta procent”. Wdrażamy otwartą sprawy fabryczne, nalegamy na otwartość w dużych decyzjach firmy, otwartość w zakupach materiałowych, otwartość w licytowaniu głównego projektu inżynieryjnego, otwartość w dystrybucji i korzyściach, otwartość w selekcji i rekrutacji personelu zarządzania funkcjonalnego, otwartość w nagrodach i karach, otwartość w wyborze do nauki i szkolenia oraz otwartość w nagrodach za zaawansowane i modelowe. Wyznaczamy ludzi na podstawie ich zalet i publikujemy nagrody i karę. Wśród akcjonariuszy powstały dobre relacje współpracujące i wśród wszystkich pracowników powstały bliskie partnerstwa.
3. Popraw organizację i utrzymuj harmonijne i stabilne stosunki pracy
Firma utworzyła Biuro Zarządzania Kredytami i biuro zarządzania prawnego oraz mechanizm mediacyjny oparty na związku i administracji. Zorganizował personel do studiowania i szkolenia w sprawie przepisów ustawowych i przepisów, takich jak ustawa o umowie o pracę, ustawa o mediacji i arbitrażu w Chinach Republiki Ludowej oraz prawo mediacyjne Chińskiej Republiki Ludowej. Utworzył również komitet mediacyjny sporów dotyczących pracy i komitet mediacyjny ludowego, aby udzielić pracownikom pomocy prawnej w celu ochrony ich praw zgodnie z prawem. Firma dba o pracowników potrzebujących i rozszerza harmonijną kulturę na kulturę rodzinną. Firma co roku przydziela specjalny fundusz na konto Unii w celu ustanowienia funduszu wzajemnej pomocy dla potrzebujących pracowników i zapewnienia pomocy dla potrzebujących pracowników. Roczne fundusze pomocy dla potrzebujących pracowników wynoszą ponad 100 000 juanów, a koszty medyczne są zwracane za ponad 200 000 juanów. Firma uruchomiła program „Golden Autumn School Aid”, przekazujący ponad 200 000 juanów w stypendiach uniwersyteckich dla potrzebujących dzieci i ponad 30 000 juanów z pomocy społecznej w szkole. Firma przeprowadza „Wszelny projekt” każdego wiosennego festiwalu, a starsi liderzy firmy odwiedzają i pocieszają ponad 30 rodzin potrzebujących. Firma zapewnia pełne usługi dla dzieci pracowników do szkoły. W przypadku szkół średnich i gimnazjalnych firma organizuje dla nich pojedyncze akademiki, zapewniając spokojne i wygodne środowisko życia. W przypadku pracowników w trzecim roku gimnazjum lub trzeciego roku liceum firma organizuje dzienne zmiany w jak największym stopniu lub daje im coroczny urlop, aby pracownicy mieli wystarczająco dużo czasu, aby opiekować się swoimi dziećmi. Firma stara się stworzyć warunki dla dzieci pracowników, aby odnieść sukces. Poprzez przemyślane usługi pracownicy mogą pracować z spokojem. Firma została oceniona jako krajowe przedsiębiorstwo modelowe z harmonijnymi stosunkami pracy.
3. Chroń prawa i interesy klientów i dostawców
1. Ochrona praw klienta
Koncentrując się na celach strategicznych, firma przestrzega filozofii biznesowej „korzystania z rygorystycznego zarządzania, obracania przędzy wysokiej jakości i wspinaniu się na najwyższej klasy klientów”, przyjmuje „wysoką markę, wysokiej jakości, wysokiej premii i wysokiej lepkości”, ponieważ cel, wykorzystuje „SWOT, STP” i inne narzędzia do badania i segmentacji rynku, blokowania kluczowych grup klientów, adoptuje „małe batch, wielokrotność, szybkość dostawy, szybką dostawę, postawę w formie szybkiej dostawy, postawy, w stosunku do szybkiej dostawy, rozdzielenia, rozdzielenia, rozdzielenia, rozdzielenia, pomocy. „Marketing wystawowy, marketing ustny, marketing techniczny, marketing wiedzy, marketing wartości, marketing sieciowy” i inne metody oraz wykorzystuje „Trzydzieści artykułów z wytycznych firmy”, aby poinformować klientów „rozpoznać cel, porównać korzyści, szybką dostawę i bardziej komfortową”, ustanowić „długoterminowe, stabilne, kooperacyjne i wygrywają relacje z klientem”, oraz sformułować wysoce konkurencyjny model marketingowy dla firmy, aby wygrać i wygrać scenariusz klienta i wygraną i wygrać i wygrać scenariusz klienta i i osiągnąć wspólny rozwój klientów i firmy.
1. Zdobądź klientów dzięki charakterystycznym marketingowi i innowacyjnym usługom
Standaryzuj procesy obsługi klienta, aby spełnić i przekraczać oczekiwania klienta, zapewniając dobrą jakość produktu i przemyślane, humanitarne usługi.
Firma ustanowiła 30 wytycznych dotyczących obsługi klienta w filozofii biznesowej „wykorzystania ściśle zarządzania, wirowania przędzy i wspinania się na klientów”. Personel kierownictwa wyższego szczebla przewodniczącego i dyrektora generalnego odwiedzają strategicznych i kluczowych klientów co kwartał, aby zrozumieć potrzeby klientów. Posłuchaj opinii wyższego szczebla zarządzania klientami i zwiększ wzajemną przyjaźń. Każdego roku, dzięki różnym formom przędzy międzynarodowej i krajowej, odzieży, wystaw tkanin, targów zamówień i stowarzyszeń klientów, wzajemne zrozumienie między klientami i klientami i firmą jest dodatkowo ulepszone. Personel biznesowy regularnie odwiedza klientów firmy. Ta metoda uzyskuje bezpośrednie informacje i odgrywa ogromną rolę w promowaniu poprawy technologii i usług produkcyjnych firmy. Niepokoimy, o co zależy na tym klienci i zastanawiamy się, co myślą klienci. Gdy data dostawy klientów jest naprawdę pilna, zajmiemy się sprawami specjalnymi i dajemy priorytet każdej trasie. Pomóż klientom w rozwiązywaniu problemów, tworzeniu wartości dla klientów i poprawy lojalności klientów. Dobre relacje z klientami zwiększają liczbę powtarzających się zamówień klientów, dzięki czemu produkty firmy są aktywnie zalecane przez klientów. Dobre relacje z klientami i usta stały się sposobem na promowanie firmy.
2. Zarządzaj klientami według kategorii i skupiaj się na konserwacji
① Konserwacja klasyfikacji
Zarządzanie konserwacją klasyfikacji klientów
② Zarządzanie archiwa
Firma ustanowiła elektroniczne pliki klientów, w tym podstawowe informacje o klientach (formularz korporacyjny, zasoby, status kredytu itp.), Informacje charakterystyczne klienta (różnorodność produktu, specyfikacje, kanały sprzedaży itp.) Oraz wymagania dotyczące surowców klientów (wielkość popytu, specyfikacje, wymagania jakości itp.). Po każdej ankiecie lub kontakcie z klientami, pracownicy sprzedaży niezwłocznie zebiera informacje o klientach i przechowywać je w plikach klientów oraz przeanalizuje informacje na temat istniejących klientów, klientów konkurentów i potencjalnych klientów, a także zapewnić je działowi badań i rozwoju produktu. Dla strategicznych klientów i kluczowych klientów, oprócz powyższych informacji, koncentrujemy się również na gromadzeniu spersonalizowanych informacji od ich decydentów, nadzorców technicznych i zakupie nadzorców oraz ustanowieniu szczegółowych połączeń i kanałów komunikacji poprzez zatrudnienie ich jako konsultantów technicznych.
③ Hierarchiczne utrzymanie
L Dla strategicznych klientów i kluczowych klientów funkcje serwisowe firmy to:
Ustanowienie regionalnych menedżerów lub pełnoetatowego pracowników sprzedawców w celu świadczenia usług. Dzięki kompletnej przedsprzedaży, sprzedaży i usługi usługi posprzedażnej, zwłaszcza wzmacniając usługi techniczne, możemy spełniać i przekroczyć oczekiwania klientów oraz skonsolidować relacje z klientami.
Firma regularnie zaprasza przedstawicieli strategicznych klientów i kluczowych klientów do odwiedzenia firmy i promowania zaawansowanych rozwiązań systemowych zarządzania.
Z wyjątkiem strategicznych klientów i kluczowych klientów, firma próbuje zaspokoić potrzeby innych klientów.
L W przypadku klientów ogólnych wzmacniamy zarządzanie wewnętrzną, aby zapewnić produkty i usługi o gwarantowanej jakości i ilości oraz wysokiej wydajności.
l Firma ustanowiła również pliki potencjalnych klientów i przeprowadziła ukierunkowaną promocję marki.
3. Wzmocnij usługi i stwórz wartość dla klientów
① Product zalety
Filozofią firmy nie jest po prostu sprzedawanie produktów, ale sprzedaż wartości i usług oraz zapewnienie klientom produktów o wartości dla pieniędzy, jak pokazano na rysunku 3.3.2.1-1. Cena produktów firmy wynosi jeden lub dwa tysiące juanów/tonę droższą niż dla konkurentów, i ma własne zalety: dokładna liczba przędzy i wskaźnik, wysoka wskaźnik ukończenia, wysoka wydajność produkcji klientów, niski utrata produktu, wysoka wskaźnik produktów, jasne farbowanie, wiele powtarzających się zamówień od klientów oraz niskie straty z powodu złapania garści, itp.
② Koncepcja usługi „cztery mundury”
Z problemem jako przewodnikiem, przewodniczący zwołał starszy zespół zarządzający, aby sformułować strategię „dwóch posłuszeństwa” produktów, które są zgodne z zapotrzebowaniem rynku, jakość posługuje się potrzebami klienta „w terminie i uczyniło„ cztery jednolite ”sztywne przepisy: jeśli klient podniesie kontekst jakości, zapewnimy usługę od drzwi do drzwi w ciągu 24 godzin w prowincji i w ciągu 48 godzin poza prowincją. Po drugie, jeśli wymagane jest dowód, bez względu na to, ile, dostarczymy dowody do drzwi. Po trzecie, w okresie umowy, jeśli cena surowców wzrośnie, wykonamy ją zgodnie z umową i nigdy jej nie żałujemy. Po czwarte, gdy klienci potrzebują nas do testowania nowych produktów, bez względu na to, jak trudne jest i ile, będziemy współpracować w rozwoju. Firma ma obecnie ponad 4000 użytkowników i roczny wolumen biznesowy ponad 30 000 transakcji. Przez lata klienci byli bardzo pewni naszej firmy.
4. Procedury satysfakcji i ankiety lojalnościowej
Firma regularnie przeprowadza satysfakcję i lojalność klientów w formie kwestionariuszy każdego roku, tworząc system satysfakcji i lojalności dla firmy.
Badanie satysfakcji klientów obejmuje aspekty takie jak produkty (przywództwo technologiczne, stabilność, opakowanie), dostawa (punktualność), usługa (prędkość), warunki umowy zakupu i sprzedaży oraz porównanie z konkurentami. Lojalność klientów głównie bada gotowość klientów do dokonywania powtarzających się zakupów, zalecenia innych do zakupu, zwiększania wielkości zakupu, chęci zakupu, nawet jeśli cena wzrośnie umiarkowanie i nadal zwracają uwagę na firmę i nowe produkty. Wskaźnik odzyskiwania kwestionariusza musi przekraczać 80%. Średnia ważona jest pobierana dla każdego przedmiotu, a pytania postawione przez klientów są liczone. Zgodnie z znaczeniem i satysfakcją, „raport z badania satysfakcji i lojalności” jest opracowany i powiadamiany do odpowiednich działów spółki, a każdy odpowiedni dział jest zobowiązany do zaproponowania planów poprawy i węzłów czasowych. Biuro dyrektora generalnego firmy jest odpowiedzialne za śledzenie postępów i skutków ulepszeń w systemach, procesach, personelu, szkoleniach itp. W różnych działach.
5. Użyj satysfakcji i lojalności, aby wdrożyć ulepszenia
Główne sposoby gromadzenia informacji o zadowoleniu klienta i niezadowoleniu są: przyjmowanie skarg klientów, komunikowanie się bezpośrednio z klientami, kwestionariusze i dane analityczne oraz wyniki badań branżowych (takie jak analiza porównawcza wielkości zamówień klientów w tym samym okresie oraz jakość produktów porównawczych i produktów konkurencyjnych).
Firma śledzi głównie i rozumie opinie i sugestie klientów na temat produktów, usług i transakcji za pomocą następujących metod.
① Regularne wizyty
Firma sformułowała „metodę zarządzania wizytą użytkownika” i zorganizowała personel produkcji, sprzedaży i badań, aby odwiedzić różne grupy klientów zgodnie z planem. Poprzez zinstytucjonalizowane i znormalizowane działania wizyty firma rozumie opinie i sugestie klientów oraz odpowiedni rekord personelu zarządzania, organizuje, ulepszając i przekazuje informacje zwrotne.
② Wymiana konferencji
Komunikuj się z klientami poprzez sprzedaż, techniczne i inne spotkania oraz słuchaj ich opinii i wymagań.
Każdego roku firma aktywnie uczestniczy w różnych działaniach zorganizowanych przez branżę i stowarzyszenia, takie jak wystawy przędzy, standardowe spotkania promocyjne, spotkania techniczne itp.
Aktywność
Firma organizuje techników jakości produkcji, aby regularnie odwiedzać rynek, komunikować się i trenować z klientami, rozumieć wykorzystanie produktów na stronie oraz wysłuchać opinii klientów.
④ Production and Marketing Matchmaking Meeting
Spotkania dokowania produkcji i marketingu odbywają się co kwartał. Marketing dostarczy opinii na temat produkcji na temat zadowolenia klientów i konkretnych problemów, a produkcja dostarczy opinii marketingowi na temat ostatnich warunków produkcyjnych i charakterystyk wskaźników powiązanych produktów, aby personel marketingowy mógł zwrócić uwagę na korespondencję potrzeb klientów podczas procesu sprzedaży.
⑤ Usługi testowe
Firma jest agencją testową akredytowaną przez stowarzyszenie branżowe, z pełnym zestawem instrumentów testowych USTer oraz stałym testowaniem temperatury i wilgotności laboratoriów. Utrzymuje również relacje współpracujące z autorytatywnymi instytucjami, takimi jak Nantong Fibre Testing Institute w celu przeprowadzenia szybkiego testowania i śledzenia jakości i wykorzystania nowych produktów w celu zaspokojenia potrzeb klientów w największym możliwym zakresie.
Przyjmując powyższe metody, informacje o stawce zwrotnej od klientów brzmi: klienci ogólnie odzwierciedlają, że są oni zadowoleni ze stabilności jakości produktów firmy, terminowości dostarczania produktu i obsługi personelu.
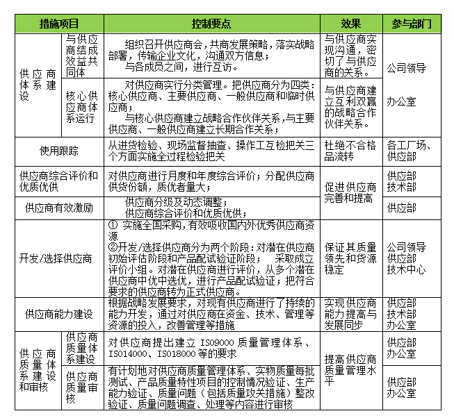
2. Ochrona praw i interesów dostawców
1. Zarządzanie dostawcami
Firma ustanowiła strategiczne partnerstwa z głównymi dostawcami oraz klasyfikuje i zarządza dostawcami zgodnie z trzema zasadą.
Głównymi dostawcami są: Sinopec Yizheng Chemical Fibre Co., Ltd., Tangshan Sanyou Co., Ltd., Xinjiang Production and Construction Corps nr 3 Departament Rolnictwa i marketing Cotton and Linen Corporation, Shandong Yamei Technology Co., Ltd. itp., Oraz ich rachunki zaopatrzenia dla 80% całkowitej firmy.
Wymagania dwukierunkowe między firmą a jej głównymi dostawcami
Firma zwraca szczególną uwagę na relacje z dostawcami i zidentyfikowała kluczowych dostawców i partnerów. Aby promować długoterminową współpracę, wzajemną poprawę i rozwój zwycięstwa między obiema stronami, prowadzi głównie następujące aspekty.
2. Środki wdrażania zamówień
Zgodnie z planowaniem procesu zaopatrzenia wdrażanie procesu zamówień jest zorganizowane z dwóch aspektów: procesu biznesowego biznesowego i procesu zarządzania dostawcami.
Środki wdrażania procesu zamówień
3. Ustanowienie strategicznego partnerstwa w celu maksymalizacji interesów obu stron
Aby zminimalizować koszt procesu zamówień, firma odbyła spotkanie zamówień w celu zidentyfikowania całkowitego kosztu procesu zamówień, w tym głównie: cykl zamówień, koszty surowca, koszty transportu itp., Oraz przyjęła krajowe zamówienia, negocjacje, licytacje i porównanie cen w celu zapewnienia, że koszt surowców jest stabilny i odrzuca.
4. zachęty do oceny dostawcy
Aby osiągnąć wskaźniki wydajności, takie jak współczynnik kwalifikacji jakości zakupionych surowców i cykl dostaw surowców, proces zamówień jest zaprojektowany z dwóch aspektów: proces zarządzania biznesem i procesem zarządzania dostawcami, w oparciu o oprogramowanie ERP i zgodnie z zasadą „długoterminowej stabilnej współpracy i wygranej”.
Używać oceny i mierników motywacyjnych dla dostawców w celu promowania samodoskonalenia i ciągłego doskonalenia dostawców; Wprowadź wysokiej jakości zasoby dostawców poprzez rozwój i budowę dostawców, poprawiaj skalę produkcji i poziom zarządzania istniejących dostawców, zmniejsz koszty zamówień i popraw konkurencyjność łańcucha dostaw.

